ТЕМА 8. ОРГАНІЗАЦІЯ ЯК ФУНКЦІЯ МЕНЕДЖМЕНТУ
| Сайт: | Навчально-інформаційний портал НУБіП України |
| Курс: | Менеджмент (Мен). Ч1 |
| Книга: | ТЕМА 8. ОРГАНІЗАЦІЯ ЯК ФУНКЦІЯ МЕНЕДЖМЕНТУ |
| Надруковано: | Гість-користувач |
| Дата: | субота, 14 березня 2026, 22:35 |
Зміст
- 1. Сутність і зміст функції менеджменту «організація»
- 2. Класична теорія організації. Поведінковий і ситуаційний підхід в теорії організації
- 3. Проектування робіт в організації, департаменталізація, делегування повноважень, механізми координації
- 4. Типи організаційних структур управління
- 5. Управління організаційними змінами
1. Сутність і зміст функції менеджменту «організація»
В процесі вивчення цієї теми важливо, насамперед, усвідомити сутність трьох ключових категорій: «організація», «організаційний процес (діяльність)», «організаційна структура». Всі вони тісно пов’язані між собою, але не є синонімами.
Організація – це функція управління, в межах якої здійснюється розподіл робіт між окремими працівниками (їх групами) та узгодження їх діяльності. Реалізація функції організації здійснюється в процесі організаційної діяльності.
Організаційна діяльність – це процес, за допомогою якого керівник усуває невизначеність та конфлікти між людьми щодо роботи або повноважень і створює середовище, придатне для їх спільної діяльності.
Основні елементи організаційного процесу (організаційної діяльності):
а) поділ праці - поділ загальної роботи на окремі складові частини, достатні для виконання окремим працівником відповідно до його кваліфікації та здібностей;
б) департаменталізація - групування робіт та видів діяльності у певні блоки (підрозділи: групи, відділи, сектори, цехи, виробництва тощо);
в) делегування повноважень - підпорядкування кожного такого підрозділу керівникові, який отримує необхідні повноваження;
г) встановлення діапазону контролю - визначення кількості працівників, безпосередньо підлеглих даному менеджерові;
д) створення механізмів координації - забезпечення вертикальної та горизонтальної координації робіт та видів діяльності.
Організаційний процес – достатньо складний вид діяльності. Його складність полягає у необхідності вибору з численних альтернатив, кожна з яких не поступається решті з точки зору раціональності прийняття організаційного рішення. На рис. 9.1 представлено діапазони можливих рішень в межах організаційної діяльності (діапазон – сукупність всіх точок відрізку прямої, яка еквівалентна сукупності всіх дійсних чисел).

Рис. 9.1. Діапазони можливих рішень в процесі організаційної діяльності
Кінцевим результатом організаційної діяльності є вибір певної позиції у діапазонах всіх елементів організаційної діяльності. Такий вибір у підсумку і формує організаційну структуру.
Організаційна структура в теорії управління визначається як абстрактна категорія, що характеризується трьома організаційними параметрами:
ступінь складності;
1) ступінь формалізації;
2) ступінь централізації.
Складність - кількість виразних ознак організації. Чим більше вертикальних рівнів в ієрархії управління та кількість підрозділів на одному рівні, тим складніше координувати діяльність організації.
Ступінь формалізації - ступінь, в якому організація покладається на правила та процедури, спрямовуючи поведінку своїх працівників. Чим більше правил та регуляторів в організації, тим більш формалізованою є структура організації.
Централізація - місце зосередження права прийняття рішень. Якщо всі рішення (або їх більшість) приймаються вищими керівниками, тоді організація є централізованою.
Децентралізація - передача права прийняття рішень з вищих рівнів управління на нижчі.
2. Класична теорія організації. Поведінковий і ситуаційний підхід в теорії організації
За часом опрацювання розрізняють:
1) класичну (ієрархічну) теорію організації;
2) неокласичну ( поведінкову) теорію організації;
3) сучасну ( ситуаційну) теорію організації.
Класична теорія організації сформувалася як загальний теоретичний підхід до визначення організаційних параметрів, який ґрунтується на вивченні:
- анатомії організації;
- формальної структури організації;
- поділу праці та спеціалізації;
- ієрархії побудови організації.
В центрі уваги неокласичної (поведінкової) теорії організацій знаходиться людина в організації, більш конкретно – соціально-психологічні відносини, індивідуальні та групові взаємозв’язки, децентралізація повноважень тощо.
Сучасна теорія розглядає організацію як відкриту систему, яка знаходиться у постійній взаємодії зі своїм зовнішнім середовищем, до якого вона має пристосуватися. Сучасна теорія організації спрямована на вивчення механізмів адаптації організації до свого середовища.
В основу класичної теорії організації покладено результати досліджень А. Файоля та М. Вебера. Вони намагалися виокремити загальні характеристики та закономірності управління будь-якою організацією. За мету своїх досліджень вони ставили опрацювання «універсальних принципів управління», дотримуючись яких можна забезпечити успіх організації.
Найбільш чітко 14 таких універсальних принципів сформулював А. Файоль у книзі «Загальна промислова адміністрація» (Париж, 1916).
Іншим відомим теоретиком класичної школи теорії організацій був М.Вебер («Теорія соціальних та економічних організацій», 1947). В результаті аналізу церковних, урядових, військових та комерційних організацій він сформулював концепцію ідеальної бюрократії. Вебер розглядав бюрократію як нормативну модель, як ідеал, досягнення якого мають прагнути всі організації.
За Вебером ідеальна бюрократія має наступні основні характеристики:
1) високий ступінь поділу праці - кожна операція повинна виконуватися фахівцем;
2) чітка управлінська ієрархія - кожний нижчий рівень контролюється вищим і підпорядковується йому;
3) численні правила, стандарти та показники оцінки роботи - організація повинна розробити та встановити певний набір правил та стандартів, щоб гарантувати повну єдність виконання робіт;
4) «дух формальної знеособленості» - менеджери повинні управляти бізнесом за відсутності симпатій та переваг щодо окремих працівників;
5) підбір кадрів має здійснюватися виключно за діловими та професійними якостями кожного співробітника.
Сильні та слабкі сторони моделі Вебера наведені у табл. 9.1.
Таблиця 9.1 - Сильні та слабкі сторони ідеальної бюрократії

Поведінковий підхід в теорії організації
Найбільш чітко поведінковий підхід в теорії організації був сформульований у працях професора Мічиганського університету Р. Лайкерта, який дійшов висновку, що організації, які орієнтувалися на бюрократичну модель, менш ефективними.
Він запропонував характеризувати організації за допомогою 8 ключових характеристик:
- процеси лідирування;
- процеси мотивації;
- процеси комунікацій (формальної і неформальної);
- процеси взаємодії (керівник підлеглий);
- процеси прийняття рішень( зверху, знизу);
- процеси встановлення цілей (залучення підлеглих);
- процеси контролю (жорсткий, частий і навпаки);
- процеси досягнення цілей (оцінка роботи по досягненню цілей).
Значення параметрів дозволяють віднести ту чи іншу організацію до однієї з 4 систем управління (табл. 9.2).
Таблиця 9.2 - Системи управління організацією за Р. Лайкертом

Базисну бюрократичну форму організації Р. Лайкерт назвав «Система 1». Іншою крайньою формою є «Система 4».
Лайкерт вважав, що до «Системи 4» (партисипативно-демократичної) як найбільш ефективної з точки зору організаційних параметрів, мають прагнути всі організації.
Таким чином, поведінковий підхід (так само як і бюрократичний) є універсально орієнтованим, тобто з позицій цих двох підходів існує лише один найкращий варіант організаційного рішення. В цьому і полягає основний недолік як класичної, так і поведінкової теорій організації.
Ситуаційний підхід в теорії організації
Сучасна теорія організації (ситуаційний підхід в теорії організації) розглядає організацію як відкриту систему, яка постійно взаємодіє із зовнішнім середовищем, до якого вовна має пристосуватися. На відміну від класичного та неокласичного підходів сучасна теорія ґрунтується на тому, що не існує найкращої, ідеальної структури або моделі, до якої мають прагнути всі організації.
Кращою структурою організації буде така, яка найбільш повно враховує вплив ситуаційних факторів, які характерні для даної організації.
До основних ситуаційних факторів, які впливають на формування організаційної структури, сучасна теорія організації відносить такі:
1) технологія;
2) розміри організації;
3) середовище;
4) стратегія.
При цьому слід зауважити, що кожний із зазначених факторів впливає на формування організаційної структури не тільки прямо, але і опосередковано, тобто шляхом їх взаємного впливу один на одного.
Технологія. У широкому розумінні технологія – це процес конверсії (перетворення) організаційних входів ( людських, фінансових, фізичних та інформаційних ресурсів) в організаційні виходи (продукція, послуги, прибутки/збитки). Таке розуміння технології дозволяє використовувати цю категорію для характеристики будь-якої організації, а не лише виробничої.
На початку 60-х років група науковців під керівництвом Дж. Вудворд досліджувала діяльність малих підприємств з метою встановити взаємозв’язки між розмірами організації та її структурою. Але такі взаємозв’язки не виявилися доти, доки всі фірми не класифікували за типами технологій.
Були визначені 3 типи технологій:
- одиничне виробництво,
- масове виробництво,
- процесне (безперервне) виробництво.
Результати подальших досліджень дозволили зробити такі висновки:
1. Існує тісний зв’язок між типом технології і організаційною структурою.
2. Ефективність діяльності організації залежить від того, наскільки структура фірми відповідає технології, що використовується.
Отже, не існує «ідеальної» організаційної структури фірми. Органічний принцип побудови організаційної структури сприяє ефективній роботі організацій, які використовують технології одиничного та процесного виробництва, а бюрократичний (механістичний) принцип доцільний для організацій з технологією масового виробництва (табл. 9.3).
Таблиця 9.3 - Вплив типу використовуваної технології на вибір організаційної структури за Дж. Вудворд

Недоліком класифікації технологій, запропонованої Дж. Вудворд є те, що її можна застосувати переважно для виробничих організацій.
Більш широку основу для класифікації технологій запропонував Ч. Перроу, що розглядав технолог крізь призму двох таких критеріїв:
1) ступінь мінливості завдань у роботі індивідуума;
2) тип дослідних процедур для пошуку методів реагування на ці зміни (або ступінь, у якому проблема піддається аналізу).
Відповідно до цього Ч. Перроу виокремив наступні технології (рис. 9.2):
Рутинна технологія – за такої технології працівники мають відносно постійні (усталені) завдання, а проблеми, які при цьому виникають легко піддаються аналізу і вирішенню (виробництво сталі, автомобілів).
Інженерна технологія – для такої технології характерні часті зміни завдань, проте проблеми, які при цьому виникають, вирішуються відпрацьованими, раціональними та системними методами (будівництво мостів).

Рис. 9.2. Класифікація технологій за Ч. Перроу
Нерутинна технологія – має справу з частими змінами завдань та багатьма проблемами, які важко піддаються вирішенню (аерокосмічна промисловість).
Реміснича технологія – за такої технології завдання не змінюються часто, проте проблеми, які при цьому виникають, досить складні для аналізу (ремонт машин та устаткування).
На підставі такої класифікації Ч. Перроу зробив такі висновки:
1) якщо проблеми можна вивчити на системній основі з використанням логічного та раціонального аналізу, слід використовувати рутинну та інженерну технології;
2) якщо проблеми не можуть бути вирішені раціональними методами, а вимагають використання інтуїції, передбачень, досвіду, слід використовувати ремісничу та не рутинну технології;
3) якщо нові, незвичайні проблеми з’являються досить часто, для їх вирішення доцільно використовувати інженерну або не рутинну технології;
4) якщо нові проблеми виникають порівняно рідко , перевагу слід надавати рутинній або ремісничий технологіям.
На думку Ч. Перроу технологія – це процес або методи трансформації входів у виходи, які відрізняються за ступенем їх рутинності. Чим більш рутинну технологію використовує організація, тим більш стандартизованою має бути її структура. Рутинна технологія асоціюється з бюрократичною структурою. Не рутинна технологія дає більше підстав для застосування органічної організаційної структури.
Розміри організації. Вчені Астонського університету з Бірмінгему вивчали широке коло організацій з метою визначення впливу технології та розмірів фірми на її структуру. За результатами своїх досліджень вони дійшли таких висновків:
1. Технологія чинила сильний вплив на структурні характеристики тільки в малих фірмах.
2. У великих фірмах тісний зв’язок між технологією та структурою зникає. Сильніший вплив на структуру в цьому випадку чинили розміри організації.
Ключові аспекти впливу розміру організації на її структуру наведені у табл. 9.4.
Таблиця 9.4 - Вплив розміру організації на її організаційну структуру

Дійсно, з точки зору теорії збільшення розмірів організації означає поглиблення процесів поділу праці (спеціалізації). Отже, для забезпечення необхідного рівня координації діяльності працівників потрібна більша кількість менеджерів.
Ускладнення організацій збільшує кількість проблем для вищої ланки керівників. Виникає потреба у використанні формалізованих регуляторів (правил, стандартних операційних процедур тощо). Більше того, вищі менеджери мають передавати все більше і більше своїх функцій менеджерам нижчого рівня. Прийняття рішень стає все більш децентралізованим.
Середовище. Вплив середовища на організаційну структуру залежить від його наступних характеристик:
1) складність середовища - визначається кількістю його компонент, які впливають на організацію, та інтенсивністю взаємодії між ними;
2) динамічність середовища - характеризується кількістю змін середовища в одиницю часу та подібністю змін;
3) невизначеність середовища - визначається кількістю інформації про компоненти та зміни в середовищі, а також якістю та визначеністю такої інформації.
Дослідження Т. Барнса і Дж. Сталкера взаємозв’язків між середовищем і структурою дозволило ідентифікувати два крайніх типи середовища: стабільне (відносно постійне у часі) і нестабільне (характерні невизначеність та швидкі зміни).
Вони встановили, що організації із стабільним середовищем звичайно мають структуру, яка відрізняється від структури, що мають організації в нестабільному середовищі. Їх типи організаційних структур дістали назву відповідно механістичної та органічної (табл. 9.5).
Механістична структура дуже схожа на бюрократичну модель М. Вебера. Функціонуючи в умовах стабільного середовища, організації структурують свою діяльність передбачуваними шляхами - через правила, спеціалізацію робіт та централізацію влади.
Органічна структура більш придатна для нестабільного середовища. Постійні зміни у середовищі вимагають і більш високого рівня її рухливості (гнучкості).
Концепцію Барнса і Сталкера розвинули професори Гарвардського університету Лоуренс і Лорш. Вони вважали, що вплив середовища не може бути однаковим на різні структурні одиниці однієї організації.
Кожний структурний підрозділ має своє власне унікальне середовище, відповідно до якого і повинна здійснюватися його організаційна побудова (рис. 9.3).
Таблиця 9.5 - Порівняльна характеристика механістичної та органічної структур Т. Барнса і Дж. Сталкера

Рис. 9.3. Графічна інтерпретація концепції Лоуренса - Лорша
Ці дослідження дозволяють зробити такі висновки:
Середовище організації не є однозначно стабільним або нестабільним. Організація, як правило, має справу з багатьма середовищами своїх структурних підрозділів з різним ступенем невизначеності.
1. Успішна організація вирішує проблему побудови раціональної організаційної структури шляхом пристосування структури своїх окремих підрозділів до вимог їх власного унікального середовища.
Стратегія. Вплив стратегії на організаційну структуру досліджувався багатьма вченими і, перш за все, Альфредом Чандлером та Генрі Мінцбергом. Вивчаючи діяльність великих корпорацій, А. Чандлер дійшов висновку, що вибраний компанією напрямок стратегії впливає на структуру, але такий вплив, як правило, не можна назвати прямим. Стратегія визначає такі параметри як місію організації, її цілі і спосіб їх досягнення, засоби пристосування до зовнішнього середовища, і вже через них впливає на структуру.
Г. Мінцберг, крім того, дійшов висновку, що темпи зростання організації та розподіл повноважень також впливають на організаційну структуру. Мінцберг класифікував організації за трьома основними критеріями:
1) основний механізм координації (основний підхід, який використовується для координації різних видів організаційної діяльності);
2) ключова частина організації (частина, яка відіграє головну роль в досягненні успіху або невдачі організації);
3) тип децентралізації (спосіб розподілу влади в організації).
Кожний з цих критеріїв має декілька параметрів (табл. 9.6).
Таблиця 9.6 - Принципи класифікації організацій за Г.Мінцбергом

Використовуючи таку класифікацію, Г. Мінцберг вирізнив п’ять основних форм організаційних рішень (табл. 9.7):
Таблиця 9.7 - Типи організаційних структур за класифікацією Г. Мінцберга

1) Проста структура. Такий тип структури використовують малі за розмірами організації, які контролюються агресивними підприємцями, а також організації, які розпочинають свою діяльність. Влада прийняття рішень узурпована керівником. Організація здебільшого не є спеціалізованою.
2) Машинна бюрократія – цей тип структури нагадує механістичну структуру Барнса - Сталкера. Це організації зрілого віку, зі стабільним передбачуваним середовищем. Для них типові високий рівень спеціалізації, жорстка модель влади, вузький діапазон контролю.
3) Професійна бюрократія (державні університети, лікарні). Такі організації мають відносно мало функціональних менеджерів. Для працівників характерна концепція об’єднання у підрозділи за професійними інтересами.
4) Дивізіональна форма. Характерна для більшості великих компаній (особливо з продуктовою департаменталізацією). Повноваження передаються на рівень дивізіонів, але в межах дивізіону вони централізовані. Виникнення такого типу структури пов’язане з необхідністю ринкової диверсифікації.
5) Адхократія. У широкому розумінні адхократія схожа на органічну структуру: «уникає» спеціалізації, формалізації, жорстких наказів тощо. Характерна для великих науково-дослідних центрів та установ.
3. Проектування робіт в організації, департаменталізація, делегування повноважень, механізми координації
З практичної точки зору реалізація функції організації, тобто процес організаційного проектування, складається з взаємопов’язаних етапів:
1. Поділ праці – процес поділу загальної роботи в організації на окремі завдання, достатні для виконання окремим працівником відповідно до його кваліфікації та здібностей. Фактично це є спеціалізація.
З практичної точки зору спеціалізація означає з’ясування сутності та змісту кожної роботи в організації. Цей процес називається проектуванням робіт та має такі конкретні результати:
- специфікації робіт;
- посадові інструкції;
- кваліфікаційні характеристики.
Процес проектування робіт складається з двох стадій:
а) аналіз робіт (аналіз виробничих операцій);
б) власне проектування робіт.
Аналіз робіт виявляє такі три основні аспекти роботи:
- зміст роботи (задачі та види діяльності, які мають виконуватися в її межах);
- вимоги до роботи (освіта, досвід, стаж роботи, наявність відповідного ступеня, ліцензії, навичок, здібностей тощо);
- середовище здійснення (умови праці, ступінь відповідальності, ступінь контролю з боку начальника, ступінь припустимої помилки тощо).
Проектування робіт виявляє дві ключові характеристики роботи:
а) обсяг роботи (кількість різних операцій та/або задач, які виконуються одним працівником та частота їх повторення);
б) змістовність роботи (відносний ступінь впливу працівника на роботу або на її середовище):
- самостійність у плануванні та виконанні роботи;
- -самостійність у визначенні ритму роботи;
- участь у прийнятті рішень тощо.
Термін «проектування робіт « з’явився в надрах класичної школи менеджменту. Багато з ранніх ідей науки управління оберталися навколо проектування робіт з точки зору максимального використання переваг спеціалізації.
З розвитком та удосконаленням виробництва почали виявлятися негативні сторони спеціалізації. Виникла потреба змінити традиційну спрямованість проектування робіт. Разом з тим з’явився і новий термін «перепроектування робіт» або «реорганізація робіт».
До основних методів перепроектування робіт належать (рис. 9.4):
1) Ротація робіт – переміщення працівників через певні проміжки часу з однієї роботи на іншу. Ротація робіт може бути як горизонтальною так і вертикальною.
Переваги:
- накопичується досвід у суміжних сферах;
- усувається одноманітність та монотонність;
- покращується розуміння інших видів діяльності.
2) Формування робочих модулів – ротація у відносно короткі проміжки часу, наприклад, впродовж одного робочого дня.
3) Розширення роботи (JOB ENLARGEMENT) - означає горизонтальне розширення даної роботи за рахунок збільшення кількості операцій, які виконуються в її межах, та зменшення частоти повторення циклу роботи. Розширення робіт означає їх диверсифікацію.
4) Збагачення роботи (JOB ENRICHMENT) - це процес поглиблення роботи, підвищення її змістовності шляхом:
- встановлення безпосереднього зворотного зв’язку;
- надання можливості навчатися (підвищувати кваліфікацію);
- надання можливості самостійно опрацьовувати графік роботи;
- зменшення ступеня контролю.
5) Використання альтернативних графіків роботи.
Варіанти:
а) «стислий робочий тиждень» (програма 4-40, тобто 4-добовий 40-годинний робочий тиждень);
б) «гнучкий час» (працівник має можливість в певних межах змінювати час початку та закінчення робочого дня).

Рис. 9.4. Методи перепроектування робіт в організації
В практиці західних фірм поширені також методи проектування роботи груп:
а) створення інтегрованих робочих команд (за типом бригад);
б) створення автономних робочих команд (завдання доводиться як кінцевий результат діяльності, а решту – вирішує команда).;
в) гуртки якості.
В процесі перепроектування робіт досить часто використовується інструмент, який отримав назву «Модель характеристик роботи» Р. Хекмана (МХР).
Згідно з МХР будь-яку роботу в організації можна охарактеризувати за допомогою 5 базових параметрів (рис. 9.5):

Рис. 9.5. Графічна інтерпретація моделі характеристики робіт Дж. Р. Хекмана та Г. Р. Олдхема
- сполучання навичок – це ступінь, в якому робота вимагає варіювання різних дій, щоб працівник міг використовувати різні свої навички та здібності;
- визначеність завдання – це ступінь, в якому робота в цілому вимагає завершеності, та ступінь, в якому можна ідентифікувати окремі частини роботи;
- значущість завдання – це ступінь, в якому дана робота впливає на роботу інших співробітників організації;
- самостійність (автономність) – це ступінь, в якому робота забезпечує реальну свободу дій (незалежність) працівника у встановленні графіку роботи та процедур її виконання;
- зв’язок – це ступінь, в якому робота вимагає отримання чіткої інформації про ефективність її виконання.
Зазначені базові параметри роботи дозволяють працівникові відчути три можливі психологічні стани:
- відчуття значущості роботи (ступінь сприйняття важливості та цінності роботи з позиції працівника);
- відчуття відповідальності за результати роботи (підзвітність за свою роботу);
- знання реальних результатів своєї роботи (сприйняття результативності та ефективності виконаної роботи).
Роботи, що забезпечують високий ступінь цих трьох станів, призводять до:
- високої мотивації за рахунок самої роботи;
- високої якості виконання робіт;
- високої задоволеності роботою;
- зниження плинності кадрів та кількості прогулів.
Проте не всі працівники позитивно реагують на покращення базових параметрів роботи. Практика свідчить, що МХР доцільно застосовувати тільки до працівників з прагненням до зростання та досягнень.
Базові параметри роботи впливають на обсяги потенційної мотивації (ОПМ) працівників наступним чином:

Вплив наведених методів перепроектування робіт на базові характеристики робіт у відповідності до моделі Дж. Р. Хекмана та Г. Р. Олдхема наведені у табл. 9.8.
Таблиця 9.8 - Вплив методів перепроектування робіт на базові параметри робіт

2. Департаменталізація
Департаменталізація – це процес групування робіт і видів діяльності в окремі підрозділи організації (бригади, групи, сектори, відділи, цехи, виробництва тощо).
Відповідно до ознак, покладених в основу групування видів діяльності, розрізняють декілька базових схем департаменталізації (рис. 9.6):

Рис. 9.6. Базові схеми департаменталізації
- функціональна – за основними функціями управління;
- продуктова –за окремими видами продуктів, що виробляються;
- територіальна – за географією фізичного розташування підрозділів;
- орієнтована на споживача – за принципом задоволення потреб найбільш значущих споживачів.
Кожний із зазначених способів групування обумовлює виникнення проблем координаційного характеру, оскільки має свої переваги та недоліки. Тому на практиці спостерігається змішування базових схем департаменталізації, тобто використовуються різні способи групування для підрозділів, які знаходяться навіть на одному організаційному рівні.
3. Делегування повноважень
Делегування повноважень – це процес передачі керівником частини будь-якої своєї роботи та повноважень, необхідних для її виконання, підлеглому, який приймає на себе відповідальність за її виконання. За допомогою делегування повноважень встановлюються формальні відносини та посадові зв`язки працівників в організації. Саме вони слугують основою для упорядкування спільної діяльності підрозділів і забезпечують можливості координувати роботу організації.
Необхідність делегування повноважень є наслідком обмеженості можливостей та здібностей керівника (одна людина не спроможна виконувати весь комплекс робіт з управління всією організацією) та необхідності спеціалізації в управлінні.
Елементи делегування повноважень:
- передача повноважень (надання підлеглому обмеженого права приймати рішення, використовувати ресурси і спрямовувати зусилля підлеглих на виконання поставлених завдань);
- прийняття відповідальності (прийняття підлеглим зобов’язань виконувати поставлені завдання і забезпечувати їх задовільне вирішення);
- підзвітність (вимога до підлеглого, який має усвідомлювати наслідки своїх дій і повідомляти про них своєму безпосередньому начальнику).
Делегування призводить до позитивних наслідків за умови зваженого узгодження цих трьох складових, які утворюють «піраміду управління» (рис. 9.7).

Рис. 9.7. «Піраміда управління»
Відповідальність і повноваження мають бути збалансованими із підзвітністю:
а) за допомогою заохочення (позитивний результат виконання завдання);
б) за допомогою покарання (негативний результат виконання завдання).
Разом з тим слід зауважити, що підлеглий ніколи не буде нести повної відповідальності за результати дорученої справи, оскільки за неї в цілому відповідає той, хто передає свої повноваження.
Існують три типи повноваження, що передаються підлеглим:
- лінійні;
- штабні;
- функціональні.
Лінійні – це повноваження, які передаються від начальника безпосередньо його підлеглому і далі іншим підлеглим. Делегування лінійних повноважень утворює ієрархію рівнів управління в організації. Така ієрархічна побудова називається «скалярним принципом організації». Отже, повноваження лінійного керівника знаходяться у прямому ланцюгу команд від вищого керівника до виконавця.
Штабні (апаратні, адміністративні) – це повноваження, що передаються особам, які здійснюють консультативні, обслуговуючі функції щодо лінійних керівників. Повноваження штабного керівника пов’язані з експертизою, підготовкою рекомендацій, підтримкою лінійних керівників. Сутність штабних посадових зв’язків полягає у їх дорадчому характері.
Функціональні - це повноваження, що дозволяють особі, якій вони передаються, в межах її компетенції пропонувати або забороняти певні дії підлеглим лінійних керівників. Іншими словами, функціональні повноваження дають право контролю за окремими видами діяльності інших підрозділів. При цьому слід зауважити, що функціональні повноваження є обмеженою формою повноважень. Вони охоплюють лише окремі специфічні види діяльності (наприклад, робота з кадрами, організація обліку тощо). Разом з тим, порушується принцип єдиноначальності - підлеглий, на якого розповсюджуються дії функціонального керівника, має одразу двох начальників: лінійного та функціонального. Це часто спричиняє конфлікти між центральним апаратом управління та керівниками лінійних підрозділів.
4. Встановлення діапазон контролю. Внаслідок делегування повноважень в організації виникає декілька організаційних рівнів управління. Кількість організаційних рівнів визначається кількістю співробітників організації безпосередньо підлеглих одному керівникові. Діапазон контролю – це кількість працівників, безпосередньо підлеглих даному менеджерові.
Збільшення кількості рівнів управління суттєво впливає на ефективність діяльності організації:
- збільшення витрат на управління у зв’язку із зростанням кількості менеджерів;
- ускладнення зв’язків між підрозділами, викривлення інформація;
ускладнення планування і контролю.
Вартість управлінських рівнів є настільки значною, що кожному менеджерові бажано підпорядковувати максимальну кількість підлеглих, роботою яких можна було б ефективно керувати. Постає проблема визначення оптимального числа підлеглих.
Для усвідомлення проблеми визначення діапазону контролю часто використовується теорія зв’язків «підлеглий-керівник», запропонована французьким консультантом з управління В.А. Грейкунасом (1933 р.).
За теорією Грейкунаса існує 3 види посадових зв’язків «підлеглий - керівник»:
- прямий одиничний зв’язок (керівник-підлеглий);
- прямий груповий зв’язок (керівник-можливі групи підлеглих);
- перехресний зв’язок (зв’язки між підлеглими).
Для визначення загальної кількості усіх можливих видів зв’язків В.А. Грейкунас запропонував таку формулу:
![]()
де І – загальна кількість можливих взаємодій керівника з підлеглими та підлеглими між собою;
N – кількість підлеглих.
Якщо N = 2, то І = 6
N = 3, то І = 18
N = 5, то І = 100
Таким чином, складність управління за Грейкунасом зростає у геометричній прогресії в залежності від кількості підлеглих.
Недоліком цієї теорії є те, що вагомість та практична користь цієї формули зменшується внаслідок того, що вона не враховує частоту та жорсткість посадових зв’язків стосовно витрат часу на їх здійснення. Для керівника (це визнавав і Грейкунас) загальна кількість потенційних посадових зв’язків не так важлива, як їх частота та час, який вони відбирають.
Будь-яка управлінська дія, яка скорочує кількість та частоту посадових зв’язків, може збільшити діапазон контролю і, внаслідок цього, скоротити витрати від надмірної кількості підрозділів.
Чинники, що суттєво впливають на частоту та кількість посадових зв’язків:
- рівень професійної підготовки підлеглих. Чим вище професійна підготовка підлеглих, тим ширше може бути діапазон контролю;
- ступінь складності завдань, що виконуються підлеглими. Чим складніші завдання – тим вужчим має бути діапазон контролю;
- ступінь одноманітності завдань підлеглих. Чим більш схожими є такі завдання, тим ширше може бути діапазон контролю;
- ступінь, у якому діяльність підлеглих піддається плануванню. Чітке формулювання завдань для підлеглих розширює діапазон контролю;
- ступінь мінливості завдань підлеглих. Чим частіше змінюються завдання підлеглих, тим вужчим має бути діапазон контролю;
потреби у вказівках (директивах) для підлеглих. Чим більше потреби у регулярному спрямуванні діяльності підлеглих, тим вужчим має бути діапазон контролю.
На практиці у вирішенні проблеми діапазону контролю в сучасних умовах домінуючим є ситуаційний підхід. Згідно до ситуаційного підходу кожна управлінська ситуація характеризується великою кількістю змінних, які і не дозволяють стверджувати, що існує оптимальна кількість підлеглих, якими менеджер здатний ефективно керувати. Отже, з практичної точки зору у кожному конкретному випадку швидше слід шукати причини, які обмежують діапазон контролю, ніж передбачати, що існує його загальноприйнята кількісна межа.
Розрізняють два види норми керованості (діапазону контролю):
- норму на нижчих рівнях управління;
- норму на вищих рівнях управління.
На нижчих рівнях N може сягати 30, на вищих N обмежується 3 – 7.
В кожній організації має бути визначено, якою кількістю підлеглих може управляти керівник. Відповідно до обраного діапазону контролю формується висока або пласка структура організації, кожна з яких має свої переваги та недоліки (рис. 9.8).

Рис. 9.8. Порівняльна характеристика високої та плоскої структур організації
4. Механізми координації
Щоб організація функціонувала як єдиний організм, необхідно налагодити взаємодію між створеними організаційними одиницями та окремими виконавцями. Це досягається шляхом створення механізмів координації.
Координація робіт – це процес узгодження дій усіх підсистем організації для досягнення її цілей. Координація роботи здійснюється (рис. 9.9):
- шляхом підпорядкування (вертикальна координація);
- шляхом встановлення зв’язків між підрозділами одного організаційного рівня (горизонтальна координація).

Рис. 9.9. Механізми координації діяльності організації
Вертикальна координація ґрунтується на вказівках, які проходять по ланцюгу команд. В межах вертикальної координації менеджер узгоджує роботу своїх підлеглих. Одночасно робота даного менеджера узгоджується його начальником з роботою паралельних підрозділів.
Механізми вертикальної координації:
- прямий контроль (надання керівникові повноважень розподіляти завдання та контролювати їх виконання, тобто використання ієрархії управління);
- стандартизація (визначення способу, за допомогою якого операція, завдання, дія повинні бути виконані). Стандартизація здійснюється через застосування: правил; стандартних операційних процедур; опрацювання графіків роботи.
Горизонтальна координація ґрунтується на взаємних контактах співробітників, які знаходяться на одному рівні в ієрархічній структурі.
Механізми горизонтальної координації:
- взаємодопомога (взаємні комунікації);
- оперативні групи (тимчасові робочі групи);
- комісії (постійні робочі групи);
- збори між підрозділами організації.
Взаємодопомога (особисті взаємозв’язки, взаємні комунікації) – це найпростіша форма координації (безпосередні неформальні контакти між співробітниками організації). Вона можлива за умови розвинутих неформальних зв’язків в організації та слугує методом збагачення роботи та зменшення кількості контролерів.
Оперативна група (тимчасова робоча група) – це організаційна група, яка створюється з працівників різних підрозділів для виконання спеціального завдання або вирішення специфічної короткострокової проблеми. Оперативна група – це засіб керування спеціальними проектами із залученням багатьох людей із різних підрозділів. Одночасно вона слугує засобом підвищення гнучкості організації та прискорення реакції на зміни.
Комісія – це постійна група, яка сформована з представників різних підрозділів організації з метою вирішення певної довгострокової проблеми або виконання довгострокового завдання.
До методів горизонтальної координації відноситься також організація зборів за участю співробітників різних підрозділів організації.
Існують також так звані нетрадиційні механізми координації, до яких, зокрема, відносяться:
а) організаційна культура – комплекс цінностей, пріоритетів, неписаних правил, що впливають на ведення справ організацією та в організації.
б) неформальна організація – система взаємозв’язків між співробітниками організації, які виникають і розвиваються спонтанно (не санкціоновано). Внаслідок цього в організації формуються неформальні центри влади, тобто такі, які не відображені в організаційній схемі.
4. Типи організаційних структур управління
Завдання менеджера в процесі організації полягає в тому, щоб надати усім компонентам організації такої форми та об’єднати їх таким чином, щоб фірма являла собою одне ціле і функціонувала цілеспрямовано. Саме тому, в будь-якій фірмі існує певна підпорядкованість між її складовими частинами та рівнями менеджменту, чіткий розподіл влади, прав та відповідальності.
Для відображення структурних взаємозв’язків основних рівнів та підрозділів організації, їх підпорядкованості на практиці використовують схеми ор-ганізаційної структури управління. Такі схеми є лише скелетом системи управління, оскільки не розкривають склад та зміст функцій, прав та обов’язків під-розділів та посадових осіб.
В теорії і практиці менеджменту відомі багато різних типів структур управління, які можна звести до наступних:
лінійна організаційна структура;
лінійно-штабна організаційна структура;
функціональна організаційна структура;
лінійно-функціональна організаційна структура;
дивізіональна організаційна структура;
матрична організаційна структура;
та інші: проектна, кластерна, модульна, атомістична.
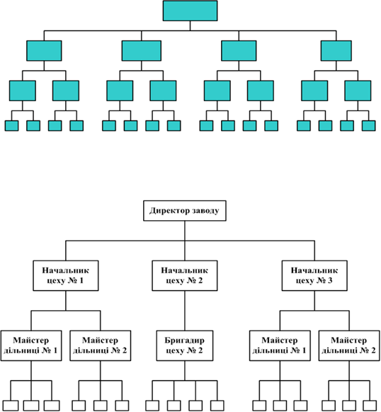
Лінійна організаційна структура являє собою систему управління, в якій кожний підлеглий має тільки одного керівника і в кожному підрозділі викону-ється весь комплекс робіт, пов’язаних з його управлінням. Схематично ця структура зображена на рис. 9.10.
Переваги:
-чіткість і простота взаємодії (відсутні суперечливі розпорядження);
-надійний контроль та дисципліна (відповідальність кожного за виконання свого завдання);
-оперативність прийняття та виконання управлінських рішень;
-економічність (за умови невеликих розмірів організації).
Недоліки:
-потреба в керівниках універсальної кваліфікації;
-обмеження ініціативи працівників нижчих рівнів;
-перевантаження вищого керівництва;
-можливість необґрунтованого збільшення управлінського апарату.

Рис. 9.10. Схема лінійної організаційної структури
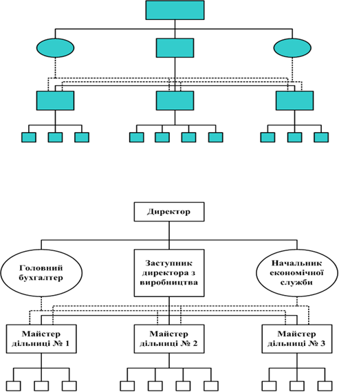
Лінійно-штабна організаційна структура є різновидом лінійної оргструк-тури. За такої структури для розвантаження вищого керівництва створюється штаб, до складу якого включають фахівців з різних видів діяльності. Всі виконавці підпорядковуються безпосередньо лінійним керівникам. Повноваження штабних спеціалістів стосуються підготовки порад та рекомендацій лінійним керівникам або видачі вказівок виконавцям за дорученням лінійного керівника. Завдяки цьому підвищується ступінь оперативного та організаційного реагування. Принципова схема лінійно-штабної оргструктури наведена на рис. 9.11.
Рис. 9.11. Схема лінійно-штабної організаційної структури
Переваги:
-чіткість і простота взаємодії (відсутні суперечливі розпорядження);
-надійний контроль та дисципліна (відповідальність кожного за виконання свого завдання);
-оперативність прийняття та виконання управлінських рішень.
Недоліки:
-обмеження ініціативи працівників нижчих рівнів;
-можливість необґрунтованого збільшення управлінського апарату.
Функціональна організаційна структура. Особливість цього типу оргст-руктури полягає в тому, що для виконання певних функцій управління утво-рюються окремі управлінські підрозділи, які передають виконавцям обов’язкові для них рішення, тобто функціональний керівник в межах своєї сфери діяльності здійснює керівництво виконавцями (рис. 9.12).

Рис. 9.12. Схема функціональної організаційної структури
Завдяки спеціалізації функціональних керівників виникає можливість управління великою кількістю виконавців, а отже і зменшується кількість рівнів управління. До обов’язків вищого керівника входить: регулювання відносин між функціональними керівниками.
Переваги:
спеціалізація функціональних керівників;
інформаційна оперативність;
розвантаження вищого керівництва.
Недоліки:
порушення принципу єдиноначальності;
складність контролю;
недостатня гнучкість.
Лінійно-функціональна організаційна структура являє собою комбінацію лінійної та функціональної структур. В основу такої структури покладено принцип розподілу повноважень і відповідальності за функціями та прийняття рішень по вертикалі. Лінійно-функціональна структура дозволяє організувати управління за лінійною схемою, а функціональні підрозділи допомагають лі-нійним керівникам у вирішенні відповідних управлінських функцій (рис. 9.13).

Рис. 9.13. Схема лінійно-функціональної організаційної структури
Із схеми випливає, що функціональні керівники мають право безпосередньо впливати на виконавців. При цьому, щоб усунути можливість отримання виконавцями суперечливих вказівок, використовують одне з наступних застережень:
вводиться пріоритет вказівок лінійного керівника;
функціональному керівнику передається лише частина повноважень;
функціональному керівнику передається тільки право рекомендацій.
Переваги лінійно-функціональної структури поєднують переваги лінійних та функціональних структур.
Недоліки:
-складність взаємодії лінійних і функціональних керівників;
-перевантаження керівників в умовах реорганізації;
-опір змінам в організації.
Лінійно-функціональна оргструктура застосовується при вирішенні за-дач, які постійно повторюються, забезпечуючи максимальну стабільність орга-нізації. Вона ефективна для масового виробництва зі стабільним асортиментом продукції за незначних (еволюційних) змін технології виробництва.
Дивізіональна організаційна структура. Групування видів діяльності тут здійснюється за принципом поділу праці за цілями. Це означає, що навколо пе-вного виробництва формується організаційний підрозділ з автономією у здійс-ненні своєї повсякденної операційної діяльності (рис. 9.14).

Рис. 9.14. Схема дивізіональної організаційної структури
Перехід до дивізіональної організаційної структури означає подальший розподіл управлінської праці, який відбивається у децентралізації оперативних функцій управління, що передаються виробничим підрозділам, та централізації загальнокорпоративних функцій управління, що сконцентровані на вищому рі-вні управління у штаб-квартирі компанії (фінансова діяльність, розробка стратегії тощо).
Переваги:
-оперативна самостійність виробничих підрозділів;
-підвищення якості рішень (наближення до проблем);
-внутрішньофірмова конкуренція.
Недоліки:
-дублювання функцій управління на рівні підрозділів;
-високі витрати на утримання апарату управління.
Дивізіональна організаційна структура відповідає умовам динамічного середовища та організаціям із великою кількістю виробництв, життєвий цикл яких відносно тривалий.
Матрична організаційна структура з’явилась як відповідь на підвищення ступеню динамічності (мінливості) середовища функціонування фірм. Особли-вістю оргструктур у такому середовищі є високий ступінь адаптивності, що за-безпечується тимчасовим характером функціонування структурних одиниць.
В матричній організаційній структурі крім звичайних функціональних підрозділів, які функціонують постійно, формуються так звані проектні групи як тимчасові колективи. Проектні групи відповідають за реалізацію стратегічних планів. Працівники проектних груп залишаються членами своїх функціо-нальних підрозділів і повертаються в підпорядкування своїх функціональних керівників після розформування своєї проектної групи (рис. 9.15).
Переваги:
-висока адаптивність до змін середовища;
-ефективні механізми координації.
Недоліки:
-обмежена сфера застосування;
-конфлікти між функціональними керівниками і керівниками проектів.

Рис. 9.15. Схема матричної організаційної структури
Для вибору типу організаційної структури управління використовують такі основні методи:
Метод аналогій – полягає у застосуванні організаційних форм, що ви-правдали себе в організаціях із схожими організаційними характеристиками (середовищем, стратегією, технологією, розмірами).
Експертно-аналітичний метод – полягає в обстеженні і аналітичному вивченні організації кваліфікованими фахівцями - експертами, які і розробляють відповідну організаційну структуру управління.
Метод структуризації цілей – передбачає розробку системи цілей організації, включаючи їх кількісне та якісне формулювання і наступний аналіз базо-вих організаційних структур з точки зору їх відповідності системі цілей.
Метод організаційного моделювання – базується на розробці різних ва-ріантів можливих організаційних структур для конкретних об’єктів управління з наступним їх порівнянням (співставленням) і оцінкою за певними критеріями. Критеріями ефективності при співставленні різних варіантів організаційних структур слугують можливості щонайповнішого досягнення цілей організації при відносно нижчих витратах на її функціонування.
5. Управління організаційними змінами
В спеціальній літературі з менеджменту опрацьовані кілька моделей процесу організаційних змін. Найпростішою з них є модель К. Левіна, у якій виокремлюються лише три таких етапи (рис. 9.16):

Рис. 9.16. Модель процесу організаційних змін К. Левіна
«Розморожування» – це процес визнання необхідності організаційних змін.
Здійснення змін – це самі зміни або процес їх здійснення.
«Заморожування» – це процедури підсилення, підтримки змін до такого ступеню, коли вони стають сталою частиною системи.
Відповідно до моделі К. Левіна процес організаційних змін включає в себе наступні кроки:
Крок 1. Визнання необхідності змін (про необхідність організаційних змін свідчать, наприклад, зростання невдоволення співробітників організації існуючим станом, падіння показників ефективності діяльності організації тощо).
Крок 2. Визначення цілей організаційних змін. Цілі організаційних змін можуть бути різноманітними, наприклад:
-збереження або покращення ринкового становища фірми;
-вихід на нові ринки;
-підвищення продуктивності діяльності фірми;
-впровадження нових технологій тощо.
Крок 3. Діагноз, тобто вивчення причин організаційних змін. Зміни, зокрема, можуть бути обумовлені усіма або деякими з наступних чинників:
-низький рівень оплати праці;
-погані умови роботи;
-некомпетентне керівництво тощо.
Менеджер має чітко розуміти причини змін, щоб вірно визначити, якими повинні бути самі зміни.
Крок 4. Планування змін і вибір техніки змін, що включає:
-визначення витрат, пов’язаних із здійсненням змін;
-визначення впливу змін на інші елементи організації;
-визначення ступеню участі працівників у проведенні змін;
вибір техніки (засобів) здійснення змін.
Крок 5. Здійснення змін – проведення організаційних змін.
Крок 6. Оцінка змін. На завершальному етапі менеджер повинен оцінити до чого реально призвели організаційні зміни, які їх кінцеві результати.
Опір організаційним змінам. В процесі планування організаційних змін менеджер має приймати до уваги, що внаслідок багатьох причин співробітники організації чинять опір проведенню організаційних змін, хоча вони і здаються їм необхідними.
Основними причинами опору організаційним змінам є такі:
-невизначеність. Можливо це найважливіша причина опору змінам. Напередодні змін співробітники стають знервованими, стурбованими. Вони занепокоєні щодо своїх можливостей виконувати нову роботу, можливого звільнення тощо;
-особисті інтереси окремих менеджерів або груп працівників. Такі інтереси часто суперечать цілям організаційних змін;
-різне сприйняття. Працівники можуть опиратися змінам тому, що вони не погоджуються з оцінкою ситуації, яку запропонував менеджер, чи сприймають її інакше;
-відчуття втрати. Організаційні зміни, як правило, порушують соціальні взаємозв’язки, що вже склалися в колективі, руйнують міжособові стосунки в організації. З іншого боку, зміни загрожують втратою влади, зміною статусу працівників тощо.
Існує декілька стратегій подолання опору організаційним змінам:
-стратегія залучення до участі. Працівники, які приймають участь в плануванні та реалізації змін, краще розуміють їх причини. Завдяки участі зменшується вплив особистих інтересів, згладжується розрив міжособових контактів, з’являється можливість запропонувати власні ідеї щодо змін та сприймати ідеї інших співробітників;
-стратегія навчання. Навчання співробітників під майбутні організаційні зміни зменшує ступінь невизначеності та збільшує впевненість щодо подальшої роботи в організації;
-стратегія сприяння. Означає завчасне повідомлення про організаційні зміни, ознайомлення та роз’яснення їх сутності, проведення лише необхідних змін. Все це створює умови для кращого завчасного пристосування до нових умов;
-стратегія переговорів. Має на меті ухвалення «нововведень» шляхом «купівлі згоди» тих, хто чинить опір змінам, за допомогою матеріальних стимулів;
-стратегія кооптації. Надання особі, яка чинить опір, певних повноважень щодо впровадження та здійснення організаційних змін (наприклад, включення до складу комісії з проведення організаційних змін);
-стратегія маніпулювання. Свідоме використання заздалегідь неповної, неточної або неправильної інформації про зміни з метою отримання підтримки і здійснення змін;
-стратегія примушення. Застосування загрози санкцій за незгоду у проведенні організаційних змін.
В процесі здійснення організаційних змін завжди існують сили за та проти їх проведення. З метою сприяння змінам менеджер має провести так званий «аналіз поля сил» і скласти баланс сил, тобто чітко визначити фактори, що сприяють і заважають здійсненню змін (див. табл. 9.9). Після цього необхідно шукати шляхи і засоби поступової нейтралізації або мінімізації факторів, що заважають змінам.
Таблиця 9.9 - Фактори, які сприяють і заважають проведенню організаційних змін

Процес проведення організаційних змін охоплює комплекс робіт, який включає:
1. Аналіз підготовленості (сприйняття) персоналу до майбутніх змін. Цей аналіз переслідує такі цілі:
-виявлення наявності достатніх фінансових, матеріальних і трудових ресурсів фірми для здійснення змін;
-виявлення основних організаційних і психологічних перешкод організаційним змінам;
-виявлення ступеня зацікавленості вищого керівництва фірми в проведенні організаційних змін.
2. Вибір тактики проведення організаційних змін, яка може бути:
-директивною (примусовою, яка дає лише тимчасову рівновагу);
-тактикою переконань;
-тактикою залучення.
3. Створення умов для здійснення змін. Процес створення умов для проведення змін включає в себе:
-повний опис змін і ознайомлення з ними кожного працівника, якого цей процес стосується;
-залучення до участі в прийнятті рішень щодо змін тих працівників, яких вони стосуються;
-спростування чуток і побоювань шляхом більш широкого розповсюдження інформації про зміни;
-надання змінам максимально прийнятного характеру;
-демонстрацію зацікавленості вищого керівництва у змінах.
Якщо опір змінам значний, пропонується їх впроваджувати в обмежених масштабах, тобто використати експериментальний (пілотний) проект, в якому чітко вказати, що організаційні зміни впроваджуються як експеримент.
Вибір підрозділу, що буде здійснювати зміни. Таким підрозділом може бути:
внутрішньофірмовий підрозділ;
зовнішня організація (консультант).
Вибір методу здійснення організаційних змін. Такий вибір має два аспекти:
визначення швидкості, з якою мають бути проведені зміни;
визначення місця, з якого повинні починатися зміни.
За швидкістю розрізняють:
а) метод «землетрусу», пов’язаний із здійсненням докорінних змін у порівняно короткий період,
б) метод поступових змін, пов’язаний з еволюційними змінами та тривалими фазами.
За критерієм місця, з якого починаються зміни, розрізняють:
а) метод згори вниз;
б) метод знизу догори;
в) бінарний метод;
г) метод клину;
д) метод багатьох точок.
Шрифти
Розмір шрифта
Колір тексту
Колір тла
Кернінг шрифтів
Видимість картинок
Інтервал між літерами
Висота рядка
Виділити посилання
Вирівнювання тексту
Ширина абзацу